Research

Home / Research / 2025

Professor Peng Cao's Team at Nanjing University of Chinese Medicine Reveals the Mechanism by Which Perilla Leaf–Derived Extracellular Vesicle-Like Particles Deliver miRNA Across Kingdoms to Treat Psoriasis

2025-06-03
Recently, Professor Peng Cao’s team at Nanjing University of Chinese Medicine conducted an in-depth study on the therapeutic potential of plant-derived extracellular vesicles in inflammatory skin diseases. They proposed a novel strategy for treating psoriasis using Perilla frutescens leaf-derived extracellular vesicle-like particles (PLEVPs), and established a comprehensive research framework encompassing medicinal plant screening, molecular profiling, mechanistic studies, and in vivo validation.


The study revealed that PLEVPs effectively alleviate psoriasis symptoms by delivering the functional miRNA pab-miR396a-5p, which precisely modulates the IL-17 signaling pathway. This regulation reduces inflammation and keratinocyte hyperproliferation, demonstrating strong potential for localized therapy and clinical translation. The findings were published online in the international journal Research, under the title “Perilla frutescens Leaf-Derived Extracellular Vesicle-Like Particles Carry Pab-miR-396a-5p to Alleviate Psoriasis by Modulating IL-17 Signaling.”

 

Citation:

Yali Liu, Shanmin Tao, Zhengwei Zhang, Tianjiao Li, Haoran Wang, Jiankang Mu, Yunke Wu, Ziheng He, Cheng Zhang, Dominique Jasmin Lunter, et al. Perilla frutescens Leaf-Derived Extracellular Vesicle-Like Particles Carry Pab-miR-396a-5p to Alleviate Psoriasis by Modulating IL-17 Signaling. Research. 2025;8:0675.DOI:10.34133/research.0675

 

 


Background

 

Psoriasis is a common chronic inflammatory skin disease characterized by recurrent erythematous plaques, involving abnormal proliferation of keratinocytes and immune dysregulation, which significantly impacts patients' quality of life. Although current treatments—such as corticosteroids, immunosuppressants, and IL-17-targeted biologics—can alleviate symptoms, they are often associated with considerable side effects, high costs, and concerns over long-term safety. Meanwhile, Traditional Chinese Medicine (TCM) offers multi-target regulatory advantages, but its slow onset and unclear mechanisms have limited broader clinical acceptance.


In recent years, extracellular vesicles (EVs) have emerged as promising biological delivery vehicles due to their natural nanoscale structure, excellent biocompatibility, and signaling capabilities. Compared to mammalian-derived EVs, plant-derived extracellular vesicle-like particles (EVPs) possess several advantages, including low immunogenicity, high yield, and wide availability. They have shown therapeutic potential in anti-inflammatory, antioxidant, and immune-modulatory applications. Notably, plant EVPs are naturally enriched with functional microRNAs (miRNAs), which can regulate inflammatory responses across kingdoms—offering a breakthrough opportunity for developing nature-based therapeutic strategies.

 

Research Progress

 

Professor Peng Cao’s team at Nanjing University of Chinese Medicine has systematically explored the therapeutic potential of plant-derived extracellular vesicles (EVs) in inflammatory skin diseases and proposed a novel strategy for psoriasis treatment using Perilla frutescens leaf-derived extracellular vesicle-like particles (PLEVPs). The research established a comprehensive framework encompassing medicinal plant selection, component and functional analysis, mechanistic investigation, and in vivo evaluation.

 

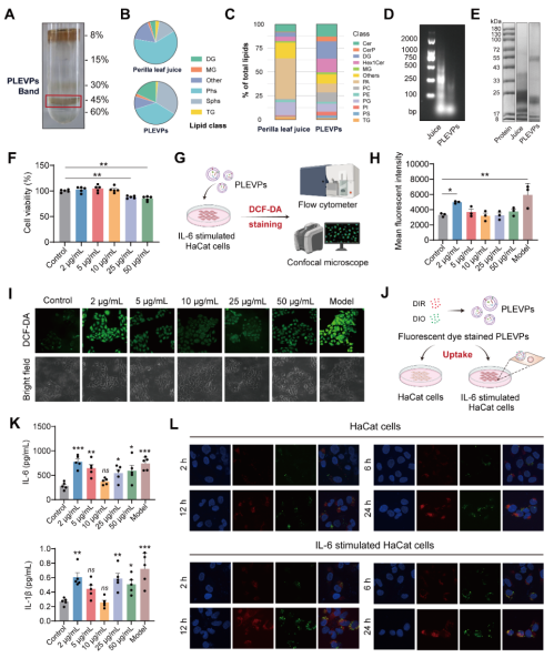
The team first isolated EVPs from ten commonly used medicinal plants and performed initial screening based on their effects in an IL-6-induced HaCaT keratinocyte inflammation model. Among the candidates, PLEVPs demonstrated the most potent antioxidant and anti-inflammatory activity by effectively reducing reactive oxygen species (ROS) accumulation and downregulating pro-inflammatory cytokines such as IL-6 and IL-1β. To explore the basis of these effects, the researchers conducted a comprehensive analysis of the RNA, protein, lipid, and metabolite composition of PLEVPs.

 

Compared with crude Perilla leaf extract, PLEVPs were enriched with ceramides, sphingolipids, flavonoids, and other inflammation-modulating secondary metabolites. Their RNA profile showed a high abundance of small RNAs, and their protein content was concentrated in the low molecular weight range (Figure 1). These structural features collectively underpin the therapeutic potential of PLEVPs at the molecular level.

 

Fig. 1. PLEVPs exhibit distinct profiles compared to Perilla leaf juice and inhibit oxidative stress and reduce pro-inflammatory cytokine secretion in HaCaT cells.

 

To address the importance of topical formulation in psoriasis treatment, the researchers incorporated PLEVPs into a hydrogel delivery system. In vivo studies revealed that the hydrogel significantly enhanced skin adhesion, prolonged retention time, and improved transdermal penetration of PLEVPs, while also stabilizing the vesicle structure. This formulation provided a robust platform for localized, sustained, and targeted delivery.

 

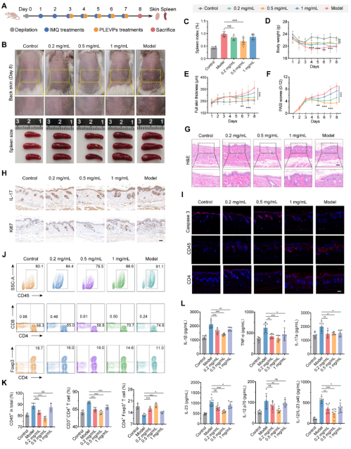
In an imiquimod (IMQ)-induced psoriasis-like mouse model, the PLEVP hydrogel markedly alleviated typical psoriatic symptoms, including erythema, scaling, and epidermal thickening. Histological analysis showed reduced keratinocyte hyperproliferation and decreased inflammatory cell infiltration. Flow cytometry and ELISA further confirmed that PLEVP treatment suppressed the expression of Th17-related cytokines—IL-17a, IL-23, and IL-6—thereby contributing to the restoration of immune homeostasis (Figure 2).


 

Fig. 2. Topical administration of PLEVPs hydrogel demonstrate prevention efficacy in a psoriasis-like mouse model.

 

To elucidate the underlying molecular mechanisms, the research team performed RNA sequencing (RNA-seq) analysis. The results revealed that PLEVPs broadly downregulated inflammation-related genes closely associated with psoriasis progression, with significant enrichment in classical inflammatory signaling pathways such as IL-17, NF-κB, and JAK-STAT. These findings were further validated by qPCR, providing strong evidence to support the mechanistic basis of PLEVPs’ therapeutic effects.

 

To further identify the key active component responsible for PLEVPs’ anti-psoriatic function, the team conducted small RNA sequencing on keratinocytes treated with PLEVPs (Figure 3). The analysis revealed a specific miRNA—pab-miR396a-5p—that was highly enriched in PLEVPs and successfully delivered into recipient cells, where its expression was significantly upregulated. Bioinformatic predictions indicated that this miRNA targets HSP90, a heat shock protein known to function as a key molecular chaperone for the IL-17 receptor complex and a central player in psoriasis-related inflammatory signaling. These findings suggest that pab-miR396a-5p is likely the core functional mediator of the immunomodulatory effects exerted by PLEVPs.

 

Fig. 3. Small RNA sequencing reveals differential miRNA expression in IL-6-stimulated HaCaT cells treated with PLEVPs.

 

In functional validation experiments, transfection of pab-miR396a-5p mimics led to a significant downregulation of HSP90 and IL-17 pathway–associated molecules, including Il17ra, Il17rc, Il17rd, phosphorylated p65, and phosphorylated STAT3, while also suppressing the secretion of multiple pro-inflammatory cytokines. Furthermore, miRNA inhibition experiments demonstrated that blocking pab-miR396a-5p markedly weakened the anti-inflammatory effects of PLEVPs, confirming its role as a key functional mediator.

 

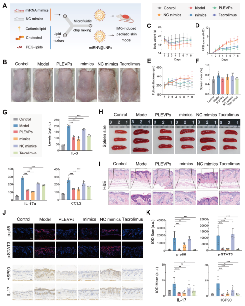
To assess its standalone therapeutic potential, the research team developed a lipid nanoparticle (LNP) delivery system encapsulating pab-miR396a-5p and evaluated its efficacy in an IMQ-induced psoriasis-like mouse model. The results showed that the LNP@miRNA group effectively improved psoriatic lesions, reduced inflammatory cytokine levels, and significantly alleviated PASI scores, skin thickness, and histological inflammation. The therapeutic efficacy was comparable to that of PLEVPs and even surpassed the clinically used tacrolimus, further validating the in vivo effectiveness and translational potential of this miRNA-based therapy.

 

Fig. 4. LNPs encapsulated pab-miR396a-5p mimics mitigate IMQ-induced psoriasis on mice.

 

Finally, Figure 5 illustrates the overall mechanism proposed in this study: PLEVPs deliver miRNA pab-miR396a-5p → target HSP90 → inhibit the JAK/STAT and NF-κB pathways → downregulate IL-17 signaling → alleviate psoriatic inflammation and keratinocyte hyperproliferation.


Fig. 5. PLEVP-delivered pab-miR396a-5p targets and downregulates HSP90 expression in keratinocytes, thereby inhibiting the JAK2/STAT3 and NF-κB signaling pathways. This leads to reduced production of multiple pro-inflammatory cytokines, including IL-6, TNF-α, and IL-23, resulting in downregulation of the IL-17 signaling pathway and effective attenuation of inflammation and keratinocyte hyperproliferation.

 

Outlook


This study is the first to systematically demonstrate that Perilla leaf–derived extracellular vesicle-like particles (PLEVPs) can deliver miRNA pab-miR396a-5p to precisely modulate the IL-17 signaling pathway, thereby significantly alleviating psoriatic inflammation. These findings offer a novel therapeutic strategy for the application of plant-derived extracellular vesicles in treating inflammatory skin diseases. As a natural, safe, and highly biocompatible delivery vehicle, PLEVPs show strong potential for topical therapy and represent a valuable step toward the modernization and precision delivery of active components in traditional Chinese medicine. Moreover, this work lays the foundation for developing miRNA-based phytotherapeutics.

 

Tag: Health Science

Sources: Research. 2025;8:0675.DOI:10.34133/research.0675

+